Chapter 11 Chi-Squared

Figure 11.1: A Statypus Has Graduated to Advanced Statistics
A platypus has approximately 40,000 electric sensors in their bills which they use to locate invertebrates which are buried in riverbeds. This extra “sense” is called electroreception.156
The Normal Distribution has proven quite fruitful in our investigation of symmetric and unimodal data, especially with the addition of Student’s \(t\)-Distributions. However, it is not well suited for skewed data or data that cannot be negative. For example, if we are trying to understand a population standard deviation or variance, then we need a distribution that has 0 probability for values less than 0. The \(\chi^2\) Distribution157 will serve this purpose and more. It will also be a valuable tool for investigating categorical data.
New R Functions Used
All functions listed below have a help file built into RStudio. Most of these functions have options which are not fully covered or not mentioned in this chapter. To access more information about other functionality and uses for these functions, use the ?
command. E.g. To see the help file for qnorm
, you can run ?pchisq
or ?pchisq()
in either an R Script or in your Console.
We will see the following functions in Chapter 11.
round()
: Rounds the value to the specified number of decimal places (default 0).pchisq()
: Distribution function for the \(\chi^2\) distribution.chisq.test()
: Performs chi-squared contingency table tests and goodness-of-fit tests.as.matrix()
: Attempts to turn its argument into a matrix.addmargins()
: Adds Sum values to a table.marginSums()
: Computes the row or column totals of a table.
11.1 The Chi-Squared Distribution
The Central Limit Theorem (CLT) tells us that if we repeatedly find the mean of 4 random values from the Standard Normal Distribution, i.e. values from a \(\text{Norm}(0,1)\) distribution, we get another Normal distribution with a mean of \(0\) and a standard deviation of \(\frac{\sigma_x}{\sqrt{n}} = \frac{1}{\sqrt{4}} = \frac{1}{2}\). Below is the histogram of 100,000 sample means of size \(n=4\) from the Standard Normal Distribution and the theoretical distribution \(\text{Norm}\left(0,\frac{1}{2}\right)\).

Figure 11.2: Illustration of the Central Limit Theorem
The CLT also tells us that as we increase the value of \(n\) that we get tighter and tighter distributions. Below is the theoretical distributions \(\text{Norm}\left( 0, \frac{1}{\sqrt{n}}\right)\) for \(n = 4, 5, \ldots, 16\).

Figure 11.3: Central Limit Theorem for Increasing \(n\)
However, if we had instead calculated the sample variance158, the sample standard deviation squared, of our 100,000 samples of size \(n=4\), we get the following distribution.

Figure 11.4: Sample Variances for \(n=4\)
If we increase \(n\) to 16 and again give the histogram of the sample variances, we get the following.

Figure 11.5: Sample Variances for \(n=16\)
While the formulas are well beyond the scope of this document, below is the collection of theoretical distributions that the sample variances should follow. We remind the reader that for a sample of size \(n\), that we say that the degrees of freedom, or df
, is \(n-1\). So if \(n\) is between 4 and 16 then df
is between 3 and 15.

Figure 11.6: Sample Variances for \(n=4, 5,..., 16\)
As \(n\) increases, the distributions do get much denser near 1. In fact, the skew also decreases as \(n\) increases. While we very well could use these distributions in our investigation159, the traditional method is to look at the distribution of sample variances multiplied by the degrees of freedom. As the above distributions have maxima which are near 1, the result of multiplying by df
is to place the maxima near \(n-1\) for samples of size \(n\). These distributions are what are called the \(\chi^2\) distributions with df
degrees of freedom.

Figure 11.7: Plot of Chi Squared for Different df
As we have multiplied the sample variance by \(n-1\), we note that
\[\text{Sample Variance} = \left( s_{\bf x} \right)^2 = \frac{\sum (x - \bar{x})^2}{n-1}\]
to get that
\[(n-1)\left( s_{\bf x} \right)^2 = \sum (x - \bar{x})^2\]
so that we are actually simply looking at the sum of the squares of the \(n\) deviations.160 As such, it may be curious if the resulting histogram should be modeled by \(\chi^2\) with \(n\) or \(n-1\) degrees of freedom since the \(n-1\) term no longer exists. To inspect this, we go back to our 100,000 samples of size \(n=4\) and plot the sum of the squares of their deviations below. We see that df
\(=3\) much more closely resembles our samples than df
\(=4\).

Figure 11.8: df = n vs. df = n-1
11.2 Defining \(X^2\)
Definition 11.1 Given a table of values pulled from a sample, we call the cells of the table the Observed Value of the Cell and will denote them as \(\text{Obs}\) in our calculations. We define the \({\bf \chi^2 }\)-statistic, denoted by \(X^2\), to be given by
\[ X^2 = \sum_{\text{all cells}} \frac{\left(\text{Obs} - \text{Exp}\right)^2}{\text{Exp}} \] where we define the Expected Value of the Cell, denoted as \(\text{Exp}\), to be
\[ \text{Exp} = P(\text{cell})\cdot n \] where \(P(\text{cell})\) is the probability of a random value satisfying the conditions of that cell under the assumed conditions.
Each summand of \(X^2\), i.e. a term of form \(\frac{\left(\text{Obs} - \text{Exp}\right)^2}{\text{Exp}}\), is called an \(\bf X^2\)-Contribution.
The way we find \(P(\text{cell})\) will be dependent on the type of test we are conducting and the associated assumed conditions, and we will define those in the Sections 11.3 and 11.5.
Like we have seen a few times now, parameters often use fancy Greek letters, such as \(\chi^2\), while their associated statistic often use similar Roman (your standard ABCs), such as \(X^2\). So far we have seen the following combinations:
\[\begin{align*} \textbf{S}\text{ample} &\approx \textbf{P}\text{opulation}\\ \textbf{S}\text{tatistic} &\approx \textbf{P}\text{arameter}\\ \textbf{S}\text{ort of } &\approx \textbf{P}\text{erfect}\\ \bar{x} &\approx \mu\\ s &\approx \sigma\\ \text{SE} &\approx \sigma_{\hat{p}}\\ X^2 &\approx \chi^2 \end{align*}\]
11.3 Chi Squared for Proportions
We can use the \(\chi^2\) distribution to perform new types of hypothesis tests. One example is when if we want to test if a sample comes from a population which is broken into \(N\) different disjoint categories with known proportions. We can calculate the sample proportions of each category, which we call \(\widehat{p_k}\) for \({k = 1, 2, \ldots, N}\), and use them to test if the population proportions for each category, which we call \(p_k\), is equal to a hypothesized value, which we call \(\overline{p_k}\).
\[\begin{align*} H_0 &: \text{True Parameter} = \text{Assumed Paramter}\\ H_a &: \text{True Parameter} \; \Box \;\text{Assumed Paramter} \end{align*}\]
where \(\Box\) is chosen so that \(\text{Sample Statistic} \; \Box \; \text{Assumed Paramter}\) is true.
Definition 11.2 Given a sample of \(n\) individuals broken into \(N\) different disjoint categories such that the count of the first category is \(x_1\), the count of the second category is \(x_2\), and so on. This implies that \(x_1 + x_2 + \cdots x_N = n\) and we can further define \(\widehat{p_k} = \frac{x_k}{n}\) so that \(\widehat{p_1} + \widehat{p_2} + \cdots \widehat{p_N} = 1.\)
The following gives an overview of the different proportions we have under consideration.
\[\begin{align*} p_k &= \text{True Population Proportion for category $k$ (True Parameter)}\\ \widehat{p_k} &= \frac{x_k}{n} = \text{Observed Sample Proportion for category $k$ (Statistic)}\\ \overline{p_k} &= \text{Assumed Population Proportion for category $k$ for $H_0$ (Assumed Parameter)} \end{align*}\]
Each of the \(N\) categories gives us a Cell and we say the values of \(x_k\) are the Observed Values, which we denoted \(\text{Obs}\) earlier. We can then define \(P(\text{Cell}) = \overline{p_k}\) for each \(k = 1, 2, \ldots N\). This gives that the Expected Values, which we denoted \(\text{Exp}\) earlier, are the values of \(\overline{p_k}\cdot n\) for all the values of \(k\).
This gives us hypotheses as below.
Theorem 11.1 Given the hypothesis test with the setup of Definition 11.2 as shown below, \[\begin{align*} H_0 :&\; p_1 = \overline{p_1}\\ &\; p_2 = \overline{p_2}\\ &\; \vdots\\ &\; p_n = \overline{p_n}\\ H_a :&\; \text{At least one of the above statements is false,} \end{align*}\] the associated \(p\)-value is the area under the \(\chi^2\) distribution with \(n-1\) degrees of freedom for the values greater than the \(X^2\) statistic as defined in Definition 11.1.
Remark. It is required that \(p_1 + p_2 + \cdots + p_n = 1\). If not, we cannot use the methods here and would need to use prop.test()
. See Section 9.6, in particular Example 9.28, for more information.
The above note also gives more motivation for using \(n-1\) degrees of freedom, because the last proportion, \(p_n\), is required to be \(p_n = 1 - p_1 - p_2 - \cdots - p_{n-1}\). That is, we really are only allowed to set \(n-1\) of the \(n\) different \(p_k\) values. The same is true for the \(\overline{p_k}\) values.
It is likely that the above is a bit confusing, so we will explain this type of hypothesis test via an example involving \(\text{M}\&\text{M}\)s.
Example 11.1 (M and Ms by Factory: Part 1) Imagine that we find 2 bags of \(\text{M}\&\text{M}\)s, each of which weighs 1 pound, which we will call Bag A and Bag B. We open the bags and break the \(\text{M}\&\text{M}\)s into groups based on their color. We find that Bag A has the following colors
## Red Orange Yellow Green Blue Brown
## 59 119 75 60 126 69
and Bag B is as follows.
## Red Orange Yellow Green Blue Brown
## 62 95 76 114 107 70
We are going to need to make calculations with these, values, so we save them to vectors named of BagA
and BagB
.
<- c( 59, 119, 75, 60, 126, 69 )
BagA <- c( 62, 95, 76, 114, 107, 70 ) BagB
As of 2025, there are only two factories that make \(\text{M}\&\text{M}\)s in the United States. One is in Hackettstown, New Jersey and the other is in Cleveland, Tennessee. Surprisingly, each factory uses a different population distribution of colors.161 If we look at the color distribution of our two bags and notice that they don’t appear to come from the same population. To test this we will see if we can find evidence which factory is from which bag based on testing the claim, \(H_a\), that a bag did not come from the other factory. That is, we will assume that Bag A came from the New Jersey factory and if that test offers sufficient evidence to reject that assumption, we can be sufficiently confident that Bag A was made in Tennessee.
While the distribution of the colors of \(\text{M}\&\text{M}\)s has changed over the years, we find that the distribution used in Hackettstown is
## Red Orange Yellow Green Blue Brown
## 0.125 0.250 0.125 0.125 0.250 0.125
and the distribution used in Cleveland is below.
## Red Orange Yellow Green Blue Brown
## 0.131 0.205 0.135 0.198 0.207 0.124
To use RStudio to analyse our bags of \(\text{M}\&\text{M}\)s, we setup the vectors propNJ
and propTN
that give the distribution of proportions at the New Jersey and Tennessee factories respectively.
<- c( 0.125, 0.250, 0.125, 0.125, 0.250, 0.125 )
propNJ <- c( 0.131, 0.205, 0.135, 0.198, 0.207, 0.124 ) propTN
In our setup of the hypothesis tests, we required that the proportions of the categories sum to 1. We can check these condition easily now.
sum( propNJ )
## [1] 1
sum( propTN )
## [1] 1
Testing Bag A
We can calculate the sample category proportions, the \(\widehat{p_k}\) values, for Bag A as follows.
/sum( BagA ) BagA
## [1] 0.1161417 0.2342520 0.1476378 0.1181102 0.2480315 0.1358268
While none of the values match a factory perfectly, the above appears to match propNJ
, which would be the \(\overline{p_k}\) values, more closely. We can test this using the Chi-Squared Hypothesis Test for Proportions that we introduced above.
We first do this by hand. Our first step is to calculate the expected number of each color that would come from the New Jersey factory by multiplying the number of \(\text{M}\&\text{M}\)s in Bag A by each of the proportions in propNJ
.
<- sum( BagA )*propNJ
ExpectedNJ ExpectedNJ
## [1] 63.5 127.0 63.5 63.5 127.0 63.5
We can then calculate the statistic, which we call the deviations, of Bag A, which is the expected value above from the observed values in our sample.
<- BagA
Observed <- ExpectedNJ
Expected <- length( Observed )-1
degF <- ( Observed - Expected )
Deviations Deviations
## [1] -4.5 -8.0 11.5 -3.5 -1.0 5.5
This says that, for example, that we had 8 fewer orange \(\text{M}\&\text{M}\)s in Bag A than we would have expected and 11.5 more yellow \(\text{M}\&\text{M}\)s than expected. To reinforce the concept of using the value of \(n-1\) for the degrees of freedom, we note that if we were to add up any \(n-1\), in our case that is \({df = 6-1=5}\), of the deviations, the result is the opposite of the remaining deviation. As an example, if we add up the first 5 deviations, we get the opposite of the 6th deviation as shown below.
sum( Deviations[ 1:5 ] )
## [1] -5.5
To use the deviations to calculate \(X^2\), we next make a table of the squared deviation values divided by the expected value of each color. This is easily done with the following R calculation.
^2/Expected (Deviations)
## [1] 0.318897638 0.503937008 2.082677165 0.192913386 0.007874016 0.476377953
Each part of the above is the \(X^2\) contribution for each cell of our table. To get the value of \(X^2\) from our sample, we simply sum up all of the \(X^2\) contributions. We will save this statistic as X2
for future use.
<- sum( (Deviations)^2/Expected )
X2 X2
## [1] 3.582677
This \(\chi^2\)-statistic, \(X^2\) or X2
, becomes our lower bound and we can look at the proportion of \(\chi^2\) values that are greater than X2
as shown below.

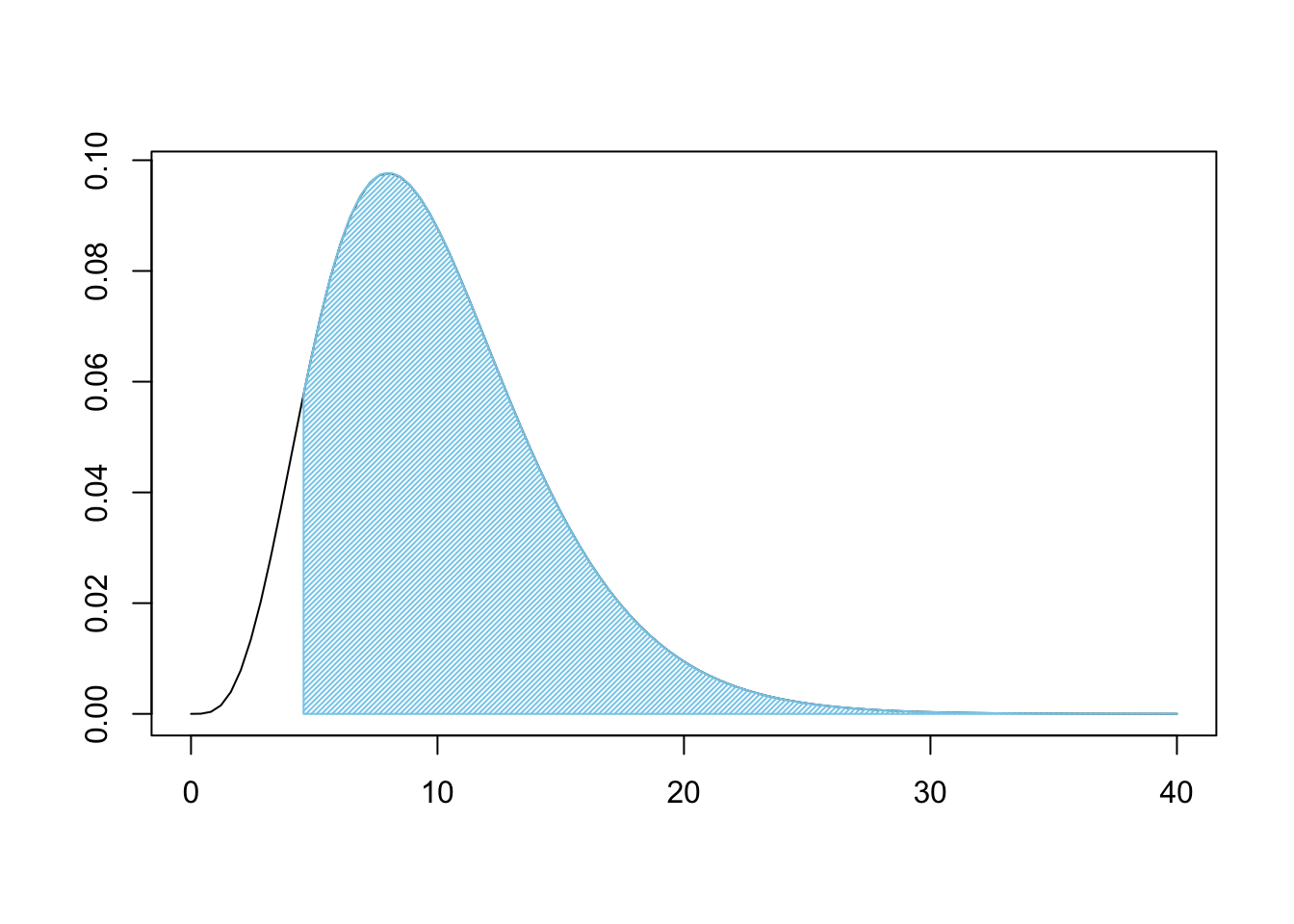
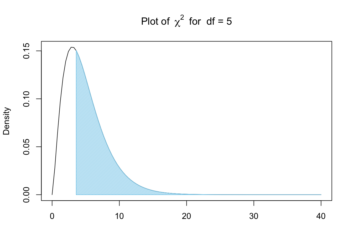
Figure 11.9: Chi Squared for Bag A and New Jersey
Remark. To find the area bound by this part of the \(\chi^2\) curve, that is calculate \(P( \chi^2 > X^2)\), we need a new function, pchisq()
, which is the distribution function for the \(\chi^2\) distribution.
The syntax of pchisq()
is
pchisq( q, df, lower.tail )
#This code will not run unless the necessary values are inputted.
where the arguments are:
q
: The quantile that sets \(P(\chi^2 < q)\) or \(P( \chi^2 > q)\).df
: The degrees of freedom being used for \(\chi^2\).lower.tail
: This option controls whether the quantity returned is an upper or lower bound. Iflower.tail = TRUE
(orT
), then the output is the quantityq
such that \(P( \chi^2 < q ) = p\). Iflower.tail
is set toFALSE
(orF
), then the output is the quantityq
such that \(P( \chi^2 > q ) = p\). If no value is set, R will default tolower.tail = TRUE
.
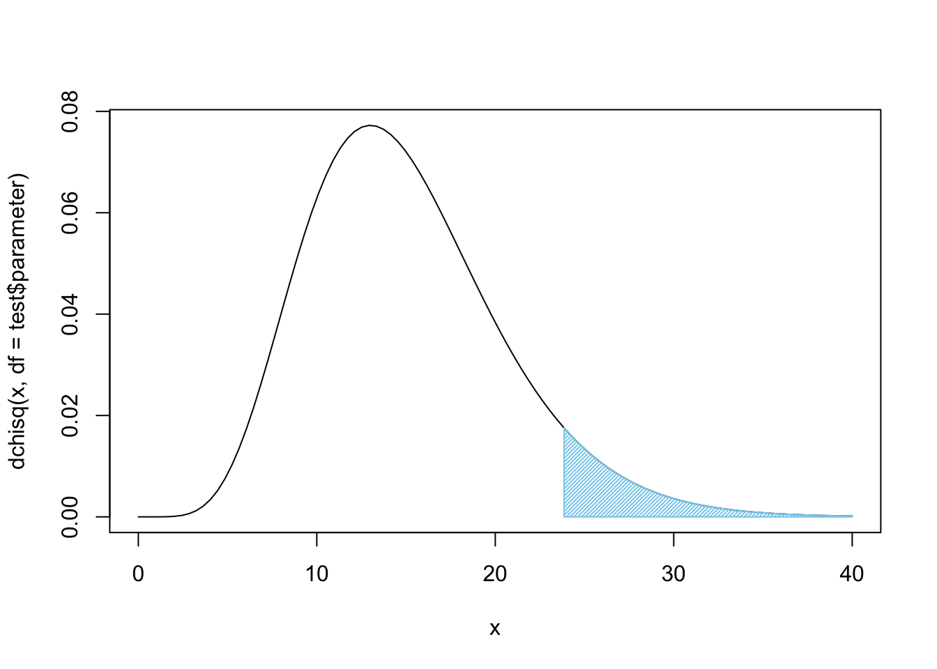
Example 11.2 (M and Ms by Factory: Part 2) We can now find \(P( \chi^2 > X^2)\) which is our \(p\)-value with the following.
pchisq( q = X2, df = degF, lower.tail = FALSE )
## [1] 0.6109161
We have a \(p\)-value that is greater than any reasonable level of significance, or \(\alpha\), This means that there is insufficient evidence to reject the assumption that \(p_k = \overline{p_k}\) for \({k = 1,2, \ldots, n}\) or that the population proportions that Bag A came from are that of the New Jersey factory. This, in an essence162, says that it is more likely than not (\(p\)-value\(>0.5\)) that Bag A comes from the New Jersey factory.
Remark. The above work does not prove that Bag A came from the New Jersey factory, as it is impossible to prove a null hypothesis. However, this does say that we should not rule out New Jersey as the the factory that made Bag A.
We will first streamline our process by using the power of R before proceeding to try and rule out the possibility that Bag A came from the Tennessee factory.
11.4 chisq.test()
it is the aim of this book to show how calculations can be done “manually” using R to carry the weight of the calculations. However, in nearly every instance, there is an R function that can automate a lot of the work. Our newest function which will expedite our process is chisq.test()
.
The syntax of chisq.test()
is
chisq.test( x, p )
#This code will not run unless the necessary values are inputted.
where the arguments are:
x
: A numeric vector or matrix.p
: A vector of probabilities of the same length asx
.
Remark. If you are testing if all probabilities are the equal, then you do not need to specify p
.
Example 11.3 (Is Bag A from New Jersey?) To quickly test Bag A came from the New Jersey factory, we simply run chisq.test
as below
chisq.test( x = BagA, p = propNJ )
##
## Chi-squared test for given probabilities
##
## data: BagA
## X-squared = 3.5827, df = 5, p-value = 0.6109
or save the output of it to extract even more information from it as below.
<- chisq.test( x = BagA, p = propNJ ) test
If test
is the output of a chisq.test
like above then you can get the following additional information:
test$observed
: The observed values or simplyx
.test$expected
: The expected values found via the same method we did in the previous section.test$residuals^2
: The contribution to \(\chi^2\) from each observed value.163
With test
still being the same rest run above, we get the following results which match our by hand calculations from before.
$observed test
## [1] 59 119 75 60 126 69
$expected test
## [1] 63.5 127.0 63.5 63.5 127.0 63.5
#The caret character does not display correctly. Replace if copy and pasting.
$residuals^2 test
## [1] 0.318897638 0.503937008 2.082677165 0.192913386 0.007874016 0.476377953
While using this method may be easier to find the \(X^2\) contributions, the main result we want from our software in a hypothesis test is a \(p\)-value. We can obtain this value by either running either test$p.value
or simply running test
. We will look at test
as it also gives the chi-squared value as well as the degrees of freedom.
test
##
## Chi-squared test for given probabilities
##
## data: BagA
## X-squared = 3.5827, df = 5, p-value = 0.6109
Example 11.4 (Is Bag A from Tennessee?) To see if we can really be confident that Bag A was made in New Jersey, we now test Bag A against the proportions used at the Tennessee factory.
<- chisq.test( x = BagA, p = propTN )
test $observed test
## [1] 59 119 75 60 126 69
We will look at the expected values and use the function round()
to make the output easier to compare (and because we don’t want fractional \(\text{M}\&\text{M}\)s).164
round(test$expected)
## [1] 67 104 69 101 105 63
We see some large deviations from the observed value, so we expect a large \(X^2\) and thus a small \(p\)-value. We can check this by simply looking at test
.
test
##
## Chi-squared test for given probabilities
##
## data: BagA
## X-squared = 24.657, df = 5, p-value = 0.0001623
Recall that when we start a hypothesis test, we assume the conditions in \(H_0\). That is, we assumed that Bag A did come Tennessee. However, our analysis then gave us a \(p\)-value of 0.0001623. This is illustrated below.

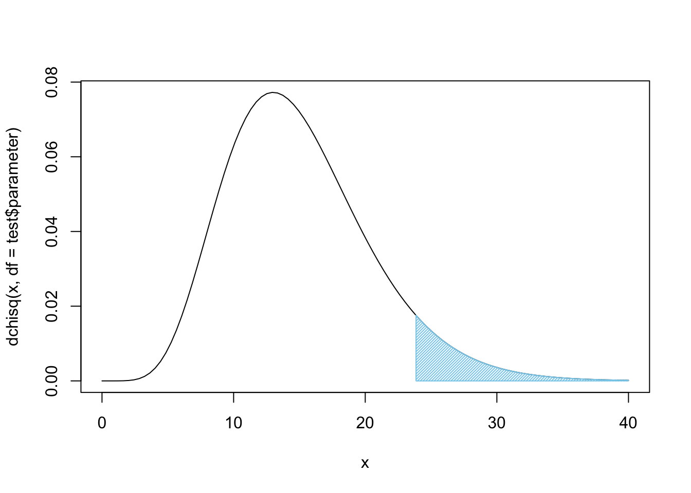
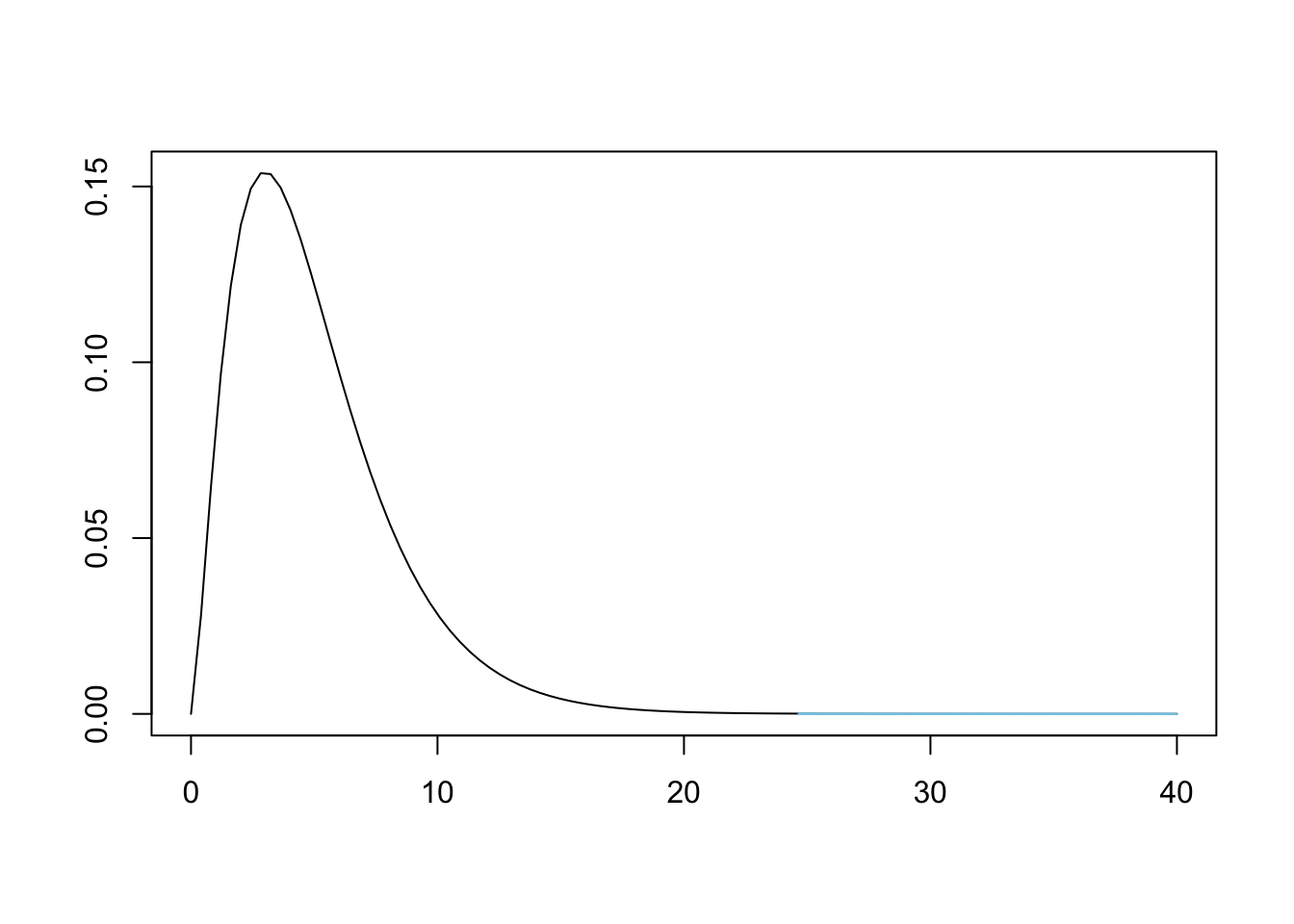
Figure 11.10: Chi Squared for Bag A and Tennessee
This means that we have sufficient evidence, at any reasonable level of significance, to conclude that Bag A does not come from a population whose proportions match that of the ones used at the Tennessee factory.
Since we are working under the assumption that there are only two factories making these candies, we can now be reasonably confident that Bag A did come from New Jersey as we ruled out the possibility of Bag A being made in Tennessee and have insufficient evidence to rule out the New Jersey factory.
We are only saying that we are confident that Bag A came from New Jersey explicitly because we are working under the assumption that there are only two factories that could have made Bag A.
Example 11.5 (Where is Bag B From?) We can first test Bag B against the New Jersey factory. We will do this quickly, but will include the observed and expected values so that we can compare cases with large and small \(p\)-values.
<- chisq.test( x = BagB, p = propNJ )
test $observed test
## [1] 62 95 76 114 107 70
$expected test
## [1] 65.5 131.0 65.5 65.5 131.0 65.5
test
##
## Chi-squared test for given probabilities
##
## data: BagB
## X-squared = 52.382, df = 5, p-value = 4.505e-10
This gives us sufficient evidence to abandon the assumption that Bag A was made at the New Jersey factory. This means that we are sufficiently convinced that Bag A came from the Tennessee factory. To confirm our belief that Bag B is from Tennessee, we will test BagB
against propTN
.
<- chisq.test( x = BagB, p = propTN )
test $observed test
## [1] 62 95 76 114 107 70
$expected test
## [1] 68.644 107.420 70.740 103.752 108.468 64.976
test
##
## Chi-squared test for given probabilities
##
## data: BagB
## X-squared = 3.8908, df = 5, p-value = 0.5652
Like before, we can loosely interpret this to mean that it is more likely than not (\(p\)-value\(>0.5\)) that Bag B comes from the Tennessee factory.
Again, working under the assumption that there are only two factories making these candies, this means we can be fairly confident that Bag B was made at the Tennessee factory.
11.5 Chi Squared Test of Independence
The \(\chi^2\) distribution can also be used to test if two categorical types of data are independent. That is, for example, does the distribution of eye color depend on a person’s gender. If these variables were independent, then the population proportion of eye color would not change if we looked at a specific gender or the entire population.
The hypothesis test we will run is as follows.
Theorem 11.2 \[\begin{align*} H_0 :&\; \text{The population proportions for different categories}\\ {} &\;\; \text{are the same for all of the populations.}\\ H_a :&\; \text{The population proportions for different categories}\\ {} &\;\; \text{are NOT the same for all of the populations.} \end{align*}\]
That is, we are seeing if the population proportion for different categories is independent of the different populations. If we view this in the mindset of \(\text{M}\&\text{M}\) colors, we are testing to see if different bags have the same color (category) proportions, i.e. that they come from the same factory. We will again calculate a \(\chi^2\)-statistic, still denoted \(X^2\) or X2
, and get a \(p\)-value from it.
11.5.1 Calculating \(X^2\) By Hand
In this section, we will be looking at 4 different bags of \(\text{M}\&\text{M}\)s. The first 3 bags were bought at a local convenience store while the fourth bag, called the mystery bag, was mailed to you by your sweet Grandma because she knows how much you love \(\text{M}\&\text{M}\)s.
<- read.csv( "https://statypus.org/files/MandMTable.csv" ) MandMTable
We begin by looking at the dataset containing all the information about all four bags.
MandMTable
## X Red Orange Yellow Green Blue Brown
## 1 Bag 1 63 130 68 67 115 63
## 2 Bag 2 79 126 77 63 120 62
## 3 Bag 3 166 303 154 134 290 154
## 4 Mystery Bag 78 113 66 95 100 64
The hypothesis test we introduced above will assume that the bags come from populations where the proportions are equal for each color, i.e. that they call came from the same factory. Our \(p\)-value will then give us a measure of the likelihood that the deviations we encounter can be attributed solely to chance.
We will first test if the 3 bags we bought at the convenience store come from the same factory. The first two bags were pound size bags while the third bag was a party size bag which is nearly 2.5 pounds. To do our analysis, we first need to cut the data down to just the values we want to test. We can do this by choosing all three rows (1:3
) and only columns 2 through 7 (2:7
) which omits the column where we named the bags.
<- MandMTable[ 1:3, 2:7 ]
data data
## Red Orange Yellow Green Blue Brown
## 1 63 130 68 67 115 63
## 2 79 126 77 63 120 62
## 3 166 303 154 134 290 154
To do the analysis by hand, we need the data to be in the matrix format. To see if this is the case, we can use the structure function, str()
.
str(data)
## 'data.frame': 3 obs. of 6 variables:
## $ Red : int 63 79 166
## $ Orange: int 130 126 303
## $ Yellow: int 68 77 154
## $ Green : int 67 63 134
## $ Blue : int 115 120 290
## $ Brown : int 63 62 154
We see that data
is in the data.frame
format and this will cause issues with the functions we need for our manual analysis. We can rectify this with the as.matrix()
function.
The as.matrix()
function attempts to turn its argument into a matrix.
<- as.matrix( data )
data data
## Red Orange Yellow Green Blue Brown
## 1 63 130 68 67 115 63
## 2 79 126 77 63 120 62
## 3 166 303 154 134 290 154
This shows that the information stored in data
has not changed. To see if as.matrix
was successful, we can again use str
.
str(data)
## int [1:3, 1:6] 63 79 166 130 126 303 68 77 154 67 ...
## - attr(*, "dimnames")=List of 2
## ..$ : chr [1:3] "1" "2" "3"
## ..$ : chr [1:6] "Red" "Orange" "Yellow" "Green" ...
While RStudio doesn’t explicitly state that data
is in the matrix format, the string int [1:3, 1:6]
means that data
is a matrix with integer values with rows numbered 1 to 3 and columns numbered from 1 to 6.
To begin our analysis, we need to append row and column totals. In its most simple usages, this is exactly what the addmargins()
function does.
<- addmargins( data )
dataW dataW
## Red Orange Yellow Green Blue Brown Sum
## 1 63 130 68 67 115 63 506
## 2 79 126 77 63 120 62 527
## 3 166 303 154 134 290 154 1201
## Sum 308 559 299 264 525 279 2234
We see from this that the first bag had 506 \(\text{M}\&\text{M}\)s, the second bag had 527 \(\text{M}\&\text{M}\)s, and the third bag, the Party Size, had 1201 \(\text{M}\&\text{M}\)s. We also see that we had a total of 2234 \(\text{M}\&\text{M}\)s in the three convenience store bags. The least common color was Green with a total of 264 and the most common color was orange with a total of 559. :::
To calculate the expected value of each cell, we need to calculate the row total times the column total and then divided by the table total for each cell. We can do this by pulling out the row and column totals using the marginSums()
function.
The syntax of marginSums()
is
marginSums( x, margin )
#This code will not run unless the necessary values are inputted.
where the arguments are:
x
: An array.margin
: For our use: 1 indicates rows, 2 indicates columns.
We can find the row and column totals now.
<- marginSums( data, 1 ) #marginSums output as column vector
rows rows
## 1 2 3
## 506 527 1201
We invoke the function t()
which turns the output of marginSums (which is a column vector) into a row vector for the column totals.
<- t( marginSums( data, 2 ) ) #t() transposes column to row vector
columns columns
## Red Orange Yellow Green Blue Brown
## [1,] 308 559 299 264 525 279
R shows us that this is a row vector by labeling it with [1,]
in front of the values. This indicates that the entries are the values of the 1st row of a table.
:::
To create a matrix which is composed of values of the product of the row total and the column total for each cell, we need to invoke, yet another, new tool. This time it is the operation which computes matrix multiplication %*%
.
The operation M %*% N
does the matrix multiplication of M
and N
.
Example 11.6 As a quick example of the %*%
operator, we can define the following vector OneToFive
to be as follows.
<- 1:5
OneToFive OneToFive
## [1] 1 2 3 4 5
If we then look at the operation OneToFive %*% t(OneToFive)
(where we use t()
to convert the second copy of OneToFive
to a row vector), we get the following portion of the classic multiplication chart.
%*% t( OneToFive ) OneToFive
## [,1] [,2] [,3] [,4] [,5]
## [1,] 1 2 3 4 5
## [2,] 2 4 6 8 10
## [3,] 3 6 9 12 15
## [4,] 4 8 12 16 20
## [5,] 5 10 15 20 25
We can now use the %*%
operation to help us find the expected values of each of the cells of our array for the \(\text{M}\&\text{M}\)s. We do this by using the %*%
operation with the vectors rows
and columns
which we have already defined.165 The result is a matrix with the same dimensions of data
which contains the row total multiplied by the column total in each cell.
%*% columns rows
## Red Orange Yellow Green Blue Brown
## 1 155848 282854 151294 133584 265650 141174
## 2 162316 294593 157573 139128 276675 147033
## 3 369908 671359 359099 317064 630525 335079
To obtain the expected values, we simply divide the result by the total count of the data which we can do by using sum(data)
. We round the result to make the table easier to read.
<- ( rows %*% columns ) / sum( data ) # %*% does matrix multiplication
Expected round( Expected )
## Red Orange Yellow Green Blue Brown
## 1 70 127 68 60 119 63
## 2 73 132 71 62 124 66
## 3 166 301 161 142 282 150
Similar to the previous section, we can now calculate the deviation of each cell by subtracting the expected value from the observed count we have in the matrix data
.
<- data - Expected
Deviations Deviations
## Red Orange Yellow Green Blue Brown
## 1 -6.7618621 3.38675 0.2766338 7.2041182 -3.912265 -0.1933751
## 2 6.3428827 -5.86795 6.4659803 0.7224709 -3.847359 -3.8160251
## 3 0.4189794 2.48120 -6.7426141 -7.9265891 7.759624 4.0094002
Up until this point, we haven’t discussed the degrees of freedom we will use. The degrees of freedom that we use is the smallest number of deviations needed to create all of the deviations. If we append row and column totals, we see that we have 0 totals in every row and column.
<- round( addmargins(Deviations), 8 ) #Rounded to 8 decimal places
DeviationsW #Shows why df = (r-1)(c-1) DeviationsW
## Red Orange Yellow Green Blue Brown Sum
## 1 -6.7618621 3.38675 0.2766338 7.2041182 -3.912265 -0.1933751 0
## 2 6.3428827 -5.86795 6.4659803 0.7224709 -3.847359 -3.8160251 0
## 3 0.4189794 2.48120 -6.7426141 -7.9265891 7.759624 4.0094002 0
## Sum 0.0000000 0.00000 0.0000000 0.0000000 0.000000 0.0000000 0
It turns out that we can remove an entire row and column of deviations and recreate the rest. If we look at the first 2 rows and the first 5 columns and append row/column totals, we see that the last row and column values can be found via this method.166
addmargins( Deviations[ 1:2, 1:5 ] )
## Red Orange Yellow Green Blue Sum
## 1 -6.7618621 3.38675 0.2766338 7.2041182 -3.912265 0.1933751
## 2 6.3428827 -5.86795 6.4659803 0.7224709 -3.847359 3.8160251
## Sum -0.4189794 -2.48120 6.7426141 7.9265891 -7.759624 4.0094002
This shows that we need only one less row and one less column to predict all the deviations and we end up validating the formula that the degrees of freedom is equal to \((R-1)(C-1)\) where \(R\) is the number of rows in our data and \(C\) is the number of columns.
We can easily obtain these values in general so that our code will work for any matrix saved into the variable data
.
<- nrow( data )
R <- ncol( data )
C <- ( R - 1 ) * ( C - 1 ) degF
The rest of the method is identical to that used for using \(X^2\) for proportions earlier. We first calculate the \(X^2\) contributions by dividing the square of the deviations by the expected value.
^2/Expected Deviations
## Red Orange Yellow Green Blue Brown
## 1 0.655412256 0.09059144 0.001129983 0.867941354 0.1287152 0.0005917382
## 2 0.553726362 0.26111603 0.592748031 0.008381261 0.1195195 0.2212538253
## 3 0.001060168 0.02048575 0.282830074 0.442699390 0.2133350 0.1071753151
Our final \(\chi^2\)-statistic is then simply the sum of these values.
<- sum( Deviations^2 / Expected )
X2 X2
## [1] 4.568713
Using the degrees of freedom and \(X^2\) (X2
when in R) above, we can now look at how rare X2
is on the \(\chi^2\) distribution.

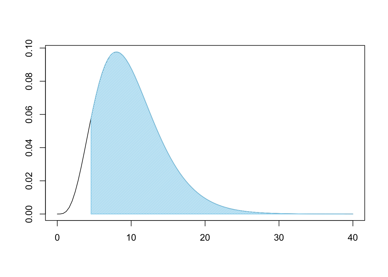
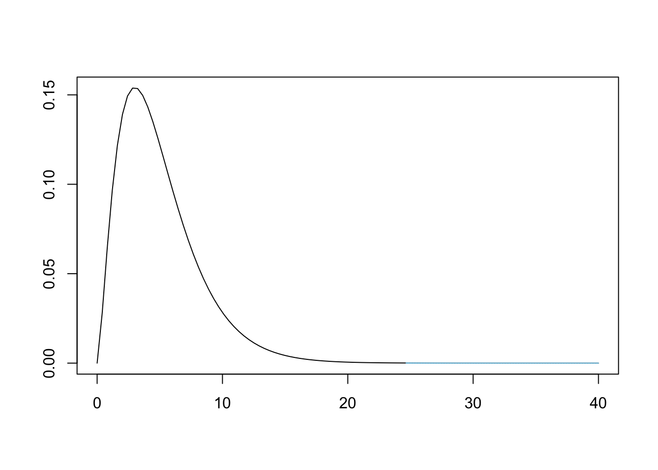
Figure 11.11: Chi Squared for Three Bags
This is a very large shaded area. Like before, we can use pchisq
to find the shaded area.
pchisq( q = X2, df = degF, lower.tail = FALSE )
## [1] 0.9180675
If we were 100% certain of \(H_0\) prior to our analysis, we are still over 91.8% belief in \(H_0\). That is, under the assumption of independence, we would get samples that are at least as different from expected values as ours was over 91.8% of the time. This means that we do not have good reason to believe that the bags come from different populations. I.e. the claim that they were all produced at different factories has very little support.
Remark. We don’t know which factory the bags were made at by any of this, nor did we assume any factory distribution at any point or our analysis. We are simply comparing the bags to each other and do not need to define any probabilities.
11.5.2 With chisq.test
As before, chisq.test
can automate nearly all of our work thus far.
Example 11.7 (Testing the First 3 Bags) We can test the three bags bought at the convenience store using chisq.test
. It is worthy of note that we do not need to make certain that our data is in the matrix format if we don’t care to do the step-by-step calculations as before. As such, we can simply set data
to be the applicable portion of MandMTable
.
<- MandMTable[ 1:3, 2:7 ]
data data
## Red Orange Yellow Green Blue Brown
## 1 63 130 68 67 115 63
## 2 79 126 77 63 120 62
## 3 166 303 154 134 290 154
As we have already made all the calculations by hand, we can simply run the single line of code below to confirm it yields the same analysis we achieved “by hand.”
chisq.test( data )
##
## Pearson's Chi-squared test
##
## data: data
## X-squared = 4.5687, df = 10, p-value = 0.9181
As before, this absurdly high \(p\)-value means that we are unable to prove anything as we are left with more belief in \(H_0\) which we assumed was true and thus cannot be proven to be true.
Example 11.8 (What about the Mystery Bag?) Now that we have a much quicker path to hypothesis test results, we can investigate the Mystery Bag that your Grandma sent. That is, we want to test if all four bags come from the same population, i.e. that they were made at the same factory. Remember that we assume that the bags do come from the same population (factory) in all of our analysis. To begin the test, we set data
to be all of the numeric portion of MandMTable
. That is, we set data
to be the first 4 rows and the last 6 columns.
<- MandMTable[ 1:4, 2:7 ]
data data
## Red Orange Yellow Green Blue Brown
## 1 63 130 68 67 115 63
## 2 79 126 77 63 120 62
## 3 166 303 154 134 290 154
## 4 78 113 66 95 100 64
We could simply run the single line chisq.test( data )
, but as we have not made any of the calculations, we will save this as test
so we can extract more information from it if we want to.
<- chisq.test( data )
test test
##
## Pearson's Chi-squared test
##
## data: data
## X-squared = 23.86, df = 15, p-value = 0.0675
Looking at test
we see that we have 15 degrees of freedom as expected and a \(p\)-value of 0.0675. While this is not below the classic value of \(\alpha = 0.05\), it is significantly closer than the \(p\)-value obtained from just the bags bought at the convenience store. The inclusion of the Mystery Bag drastically reduced the value of \(p\)-value. We should only expect to see at least this much deviation from expected values in 6.75% of samples, or we can roughly state that we only have a 6.75% belief in \(H_0\) after our analysis. But why did that happen? We can look at the expected values under the assumption that all four bags came from the same factory and the resulting \(X^2\) contributions.
round( test$expected )
## Red Orange Yellow Green Blue Brown
## 1 71 124 67 66 115 63
## 2 74 129 70 69 120 66
## 3 169 293 159 157 273 150
## 4 72 126 68 67 117 64
round( test$residuals^2, 2 ) # Rounds the contributions to 2 decimal places
## Red Orange Yellow Green Blue Brown
## 1 0.91 0.33 0.01 0.01 0.00 0.00
## 2 0.34 0.06 0.71 0.49 0.00 0.21
## 3 0.04 0.31 0.18 3.31 1.06 0.12
## 4 0.43 1.36 0.09 11.34 2.54 0.00
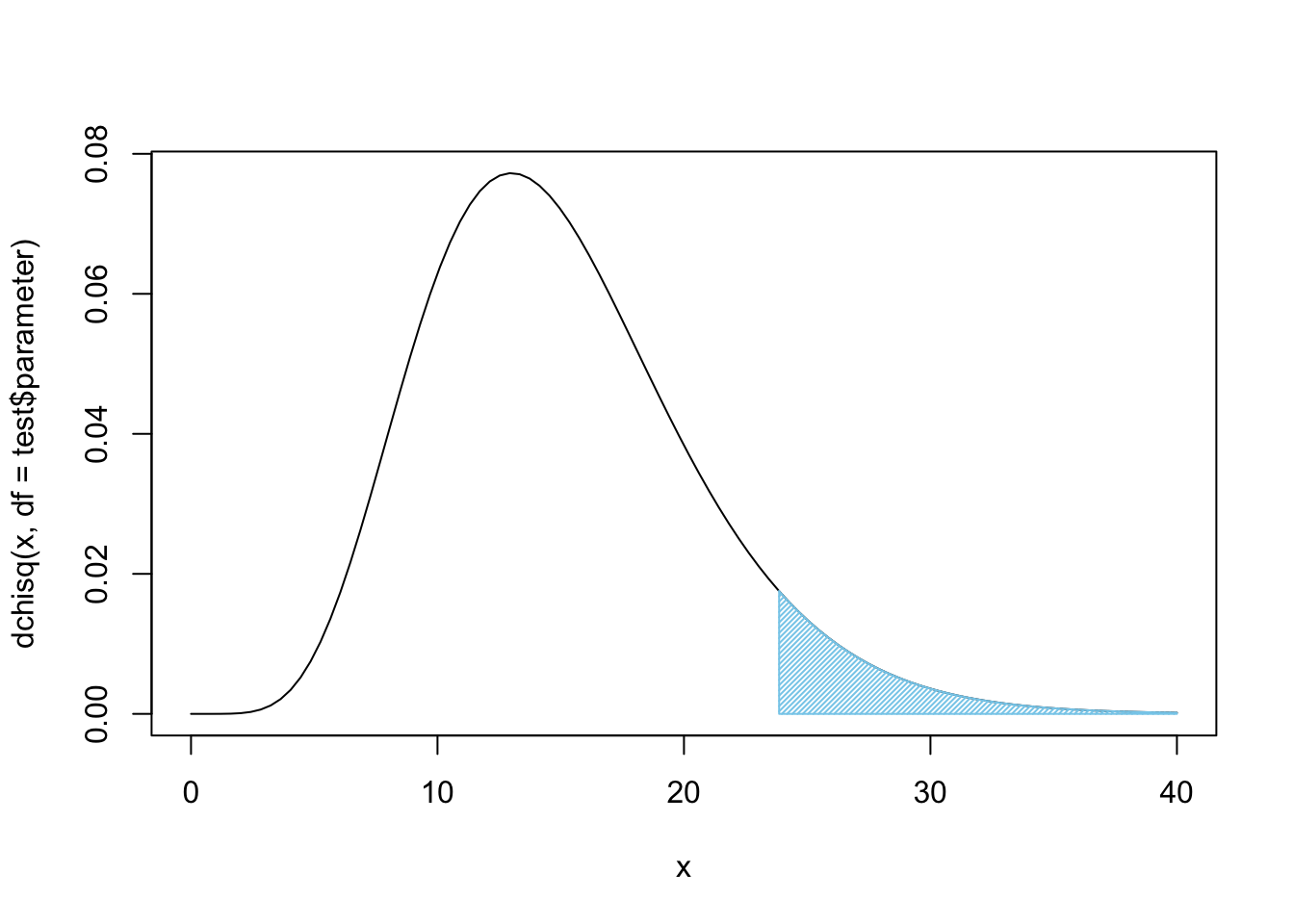
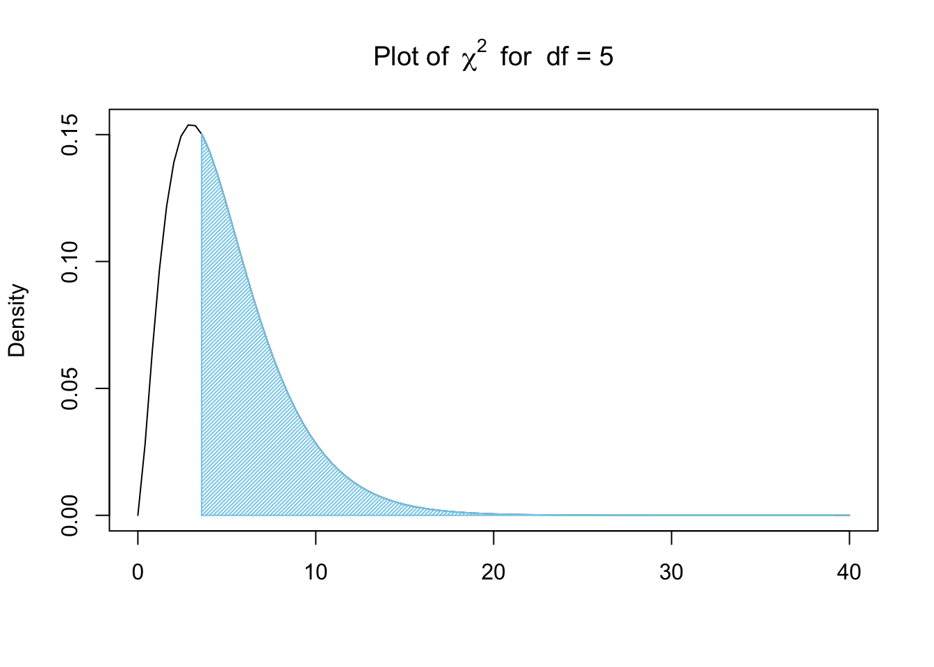
We see that the Green \(\text{M}\&\text{M}\)s seem to be the big issue here. A \(X^2\) contribution of over 11 in one cell is definitely a major contributor to \(\chi^2\)-statistic, in fact that one cell accounts for nearly half of the statistic which was 23.86. We can plot \(X^2\) to see how rare it looks.

Figure 11.12: Chi Squared for all Four Bags
Again, this, unfortunately, does not offer sufficient evidence at the \(\alpha = 0.05\) level of significance, but it does offer fairly strong evidence that these four bags do not come from the same population, i.e. they do not come from the same factory.
Example 11.9 (Gender vs. Class on the Titanic) The Following uses a Titanic.Dataset which we load below.
<- read.csv( "https://statypus.org/files/Titanic.Dataset.csv" ) Titanic.Dataset
To compactify our code and make it a bit easier to read, we will create a copy of Titanic.Dataset
which we can dd
to make our calculations.
<- Titanic.Dataset dd
To get a handle on the types of information in our dataset, we use the str
function.
str( dd )
## 'data.frame': 891 obs. of 12 variables:
## $ PassengerId: int 1 2 3 4 5 6 7 8 9 10 ...
## $ Survived : int 0 1 1 1 0 0 0 0 1 1 ...
## $ Pclass : int 3 1 3 1 3 3 1 3 3 2 ...
## $ Name : chr "Braund, Mr. Owen Harris" "Cumings, Mrs. John Bradley (Florence Briggs Thayer)" "Heikkinen, Miss. Laina" "Futrelle, Mrs. Jacques Heath (Lily May Peel)" ...
## $ Sex : chr "male" "female" "female" "female" ...
## $ Age : num 22 38 26 35 35 NA 54 2 27 14 ...
## $ SibSp : int 1 1 0 1 0 0 0 3 0 1 ...
## $ Parch : int 0 0 0 0 0 0 0 1 2 0 ...
## $ Ticket : chr "A/5 21171" "PC 17599" "STON/O2. 3101282" "113803" ...
## $ Fare : num 7.25 71.28 7.92 53.1 8.05 ...
## $ Cabin : chr "" "C85" "" "C123" ...
## $ Embarked : chr "S" "C" "S" "S" ...
We can get more information about this dataset by looking at a dictionary for it at https://www.kaggle.com/c/titanic/data. This explains the meaning of the variables and tells us that the Pclass
column refers to the passenger class of the individual.
A question we can ask is if males and females were divided among the three passenger classes independently. That is, did males and females separate into the three passenger classes in different proportions. It is clear that we cannot expect that our sample to give exact equivalence of the category proportions for males and females, but we can assume that the variables are independent and see if our data is sufficient to show that that assumption is unfounded.
We begin by creating a two-way table of our variables and save it as data
below.
<- table( dd$Sex, dd$Pclass )
data data
##
## 1 2 3
## female 94 76 144
## male 122 108 347
Before looking at the end result of our hypothesis test, we can save the output into test
and look at some of its components.
<- chisq.test( data ) test
Recall that we assumed that the proportion in each class would be the same for both males and females. Under this assumption, below is the counts we should have expected, rounded to the nearest person.
round( test$expected )
##
## 1 2 3
## female 76 65 173
## male 140 119 318
It is not easy to determine just how much our observed values, data
, differ from the above. However, we can look at the square of the residuals
portion of test
to see the \(X^2\) contribution of each cell (rounded to 3 decimal places).
round( test$residuals^2, 3 ) #Gives (O - E)^2/E
##
## 1 2 3
## female 4.199 1.919 4.872
## male 2.285 1.044 2.651
While these values are not as high as the contribution of over 11 in the \(\text{M}\&\text{M}\) example, it is mindful to recall that we are only working with \((2-1)(3-1) = 1\cdot 2= 2\) degrees of freedom. We can then simply call test
to see the result of the hypothesis test.
test
##
## Pearson's Chi-squared test
##
## data: data
## X-squared = 16.971, df = 2, p-value = 0.0002064
This test assumed that the variables Pclass
and Sex
were independent. Under this assumption, we would only expect to get a sample that deviates from the expected values as much as ours does only 0.02% of the time! This is sufficient evidence that we can no longer maintain our belief in \(H_0\) and can reject it and accept \(H_a\) that states that an individual’s passenger class and gender are related. That is, the proportion of each class differs for males and females.
Example 11.10 (When Data Needs Cleaned Up) It is important to note that data often needs “cleaned up.” If we wanted to see if there was a different proportion of males and females at each of the ports that the Titanic sailed from before leaving Europe (refer to the dictionary link above for more information), we would begin by creating a two-way table of the variables Sex
and Embarked
.
<- table( dd$Sex, dd$Embarked )
data #Contains blank cells in first column data
##
## C Q S
## female 2 73 36 203
## male 0 95 41 441
We see that there are 2 females who do not have a port of embarkation listed. If we tried to do our analysis on the entire table, we would encounter issues.167 To rectify this, we could attempt to correct the dataset and this process is explained and done in the Appendix, Section 11.6.3. Alternatively, we could simply remove the unknown port portion of our data as below.
<- data[ , 2:4 ] #Removes first column of blank values for embarked
data #Cleaned up table data
##
## C Q S
## female 73 36 203
## male 95 41 441
Now that we have a table of only the values we wish to test, we can invoke chisq.test
to see if an equal proportion of males and females boarded at each of the three ports that the Titanic used.
chisq.test( data )
##
## Pearson's Chi-squared test
##
## data: data
## X-squared = 13.356, df = 2, p-value = 0.001259
If a person’s gender was independent of the port they embarked from, we would only expect to get data such as ours about 0.13% of the time. This is sufficient evidence that our assumption, \(H_0\), can be rejected and we can conclude that males and females boarded the titanic at different proportions at least one of the ports. That is, we have sufficient evidence that the variables Sex
and Embarked
are dependent variables.
Exercises
Exercise 11.1 If you are given a bag of \(\text{M}\&\text{M}\)s with the following color distribution, find the deviations as well as the \(X^2\) contributions for each of the colors when compared to the New Jersey factory using the proportions given in Example 11.1.
## Red Orange Yellow Green Blue Brown
## 82 129 61 62 123 61
Exercise 11.2 Using the bag in the above problem, use a \(\chi^2\) Test of Proportions to try and figure out at which factory it was made following the methods outlined in Section 11.3.
Exercise 11.3 Use a \(\chi^2\) Test of Independence to see if a passenger on the Titanic’s survival was independent of their passenger class.
Exercise 11.4 Use a \(\chi^2\) Test of Independence to see if a passenger on the Titanic’s survival was independent of their gender.
11.6 Appendix
11.6.1 Alternate CLT
We first introduced the Central Limit Theorem, Theorem 9.1, in Section 9.1.3. There we formulated the distribution of the sample means, but it is also possible to formulate the same result based off of the sample sums as shown below.
Theorem 11.3 (Central Limit Theorem (Alternate Version)) Given a distribution with a population mean of \(\mu_x\) and a population standard deviation of \(\sigma_X\), then the collection of samples of size \(n\) gives rise to a distribution of sums, \(\Sigma\), which have mean and standard deviation given below. \[\begin{align*} \mu_{\Sigma} & = n \cdot \mu_x\\ \sigma_{\Sigma} & = \sqrt{n} \cdot \sigma_X \end{align*}\]
If the original distribution was Normal, then the distribution of sample means is also Normal.
However, the distribution approaches \(\text{Norm}( \mu_{\Sigma}, \sigma_{\Sigma})\) as \(n\) gets large regardless of the shape of the original distribution.
A great video by 3 Blue 1 Brown begins with this version and can be found on YouTube.
To demonstrate this version, we recall that a fair die has \(\mu_x = 3.5\) and \(\sigma_X = \sqrt{3.5}\). If we use \(\text{Norm}(3.5, \sqrt{3.5})\) as a model, we get the following distributions of \(\bar{x}\) for \(n = 1, 2, \ldots, 10\).

Figure 11.13: Distribution of Sample Means for Varied \(n\)
This visualization gives a good demonstration on why we call this the Central Limit Theorem. As \(n\) increases, the distribution gets tighter and tighter around the value \(\mu_x\). If we look at sample sums instead, we get the following distributions for the same sample sizes.

Figure 11.14: Distribution of Sample Sums for Varied \(n\)
These sets of graphs show different interpretations of effectively the same distribution. They have similarities to the distributions we saw for \(\chi^2\) earlier and show how different looking graphs can be essentially the same.
11.6.2 Why not prop.test
It is important to remember that we explicitly used the fact that the sum of the probabilities in Section 11.3. This is what allowed us to use \(n-1\) degrees of freedom to get a stronger result. If we were to try and use the function prop.test
which we first encountered in Chapter 9, we would get the following for testing Bag A against the New Jersey factory.
prop.test( x = BagA, n = replicate(length(BagA), sum(BagA)), p = propNJ )
##
## 6-sample test for given proportions without continuity correction
##
## data: BagA out of replicate(length(BagA), sum(BagA)), null probabilities propNJ
## X-squared = 4.192, df = 6, p-value = 0.6507
## alternative hypothesis: two.sided
## null values:
## prop 1 prop 2 prop 3 prop 4 prop 5 prop 6
## 0.125 0.250 0.125 0.125 0.250 0.125
## sample estimates:
## prop 1 prop 2 prop 3 prop 4 prop 5 prop 6
## 0.1161417 0.2342520 0.1476378 0.1181102 0.2480315 0.1358268
While the \(p\)-value found here is similar to that found in Section 11.3, it is not the same as we can quickly see that here, prop.test
is using 6 degrees of freedom where chisq.test
used df = 5
. This happens because prop.test
does not assume that the sum of the assumed proportions is 1.
Thus, when testing multiple proportions, if we know that we are looking at all possible cases of a population so that the sum of the assumed proportions is 1, we can invoke chisq.test
and should leave prop.test
for the types of questions we saw in Section 9.6.
11.6.3 Updating a Dataset
In Example 11.10 (where you can download the dataset if necessary), we saw that the Titanic.Dataset
had missing values in the Embarked
column. In this section, we show how to manually fix Titanic.Dataset$Embarked
using a text editor as well as a spreadsheet program to update a dataset when new information can be found.
We begin by looking at the Embarked
data using table
.
table( Titanic.Dataset$Embarked )
##
## C Q S
## 2 168 77 644
We can find who the basic information for the two passengers without values listed for Embarked
with the following line of code where we also limit the output to only the first four columns so that it will display better here on the website.
$Embarked == "", 1:4 ] Titanic.Dataset[ Titanic.Dataset
## PassengerId Survived Pclass Name
## 62 62 1 1 Icard, Miss. Amelie
## 830 830 1 1 Stone, Mrs. George Nelson (Martha Evelyn)
Doing an internet search for Titanic Icard, Miss. Amelie
leads to many links including https://www.encyclopedia-titanica.org/titanic-survivor/amelia-icard.html. Reading the information on the page tells us that Amelie was the personal maid of the other passenger listed above, Mrs. Martha Stone.168 It also tells us that both Amelia and Martha embarked on the Titanic from Southampton on Wednesday, 10 April, 1912. Thus, the values of Titanic.Dataset$Embarked
should be "S"
for both Amelie and Martha.
The first step of updating the dataset with either a text editor or spreadsheet program is to get the .csv file onto your computer. Simply pasting the following into a web browser should automatically download the file Titanic.Dataset.csv
to your computer.
https://statypus.org/files/Titanic.Dataset.csv
You may also be able to simply click on this Link.
- Using a text editor: The first step is simply to open the file in an appropriate program as shown below.
Remark. It is best to use a simple text editor as compared to a fancier word processing program. Programs such as NotePad on Windows machines and TextEdit on Apple machines are recommended. Programs such as Microsoft Word are likely to modify the file in a way that could damage the structure of the .csv file so that it will not work once reintroduced into R.

Figure 11.15: A Screenshot showing How to Clean up Titanic.Dataset
At this point, you can manually search for the missing values which we know appear on rows numbered 62 and 830. Above we see that the last entry on row 62 is ""
. We can now simply type in the value S
into the space as shown below.
Remark. The blue line seen in the image above is the cursor.

Figure 11.16: A Screenshot showing How to Clean up Titanic.Dataset
Scrolling further down shows that the last entry on row 830 is also ""
as seen above and we can enter S
here as well as shown below.

Figure 11.17: A Screenshot showing How to Clean up Titanic.Dataset
Saving the file should now give you an updated .csv file.
- Using a Spreadsheet Program: We now show how to handle this in a spreadsheet program. We will show it being done in Google Sheets, but the process should be nearly identical in similar programs. We begin by loading the file as shown below.

Figure 11.18: A Screenshot showing How to Clean up Titanic.Dataset
We can then scroll to find a blank entry in the Embarked column as shown below.

Figure 11.19: A Screenshot showing How to Clean up Titanic.Dataset
We can then type in the value of S
into the missing cell.

Figure 11.20: A Screenshot showing How to Clean up Titanic.Dataset
We can repeat this process for row 830 as shown in the next two images.

Figure 11.21: A Screenshot showing How to Clean up Titanic.Dataset

Figure 11.22: A Screenshot showing How to Clean up Titanic.Dataset
We then recommend saving the file with a name you can easily find later.

Figure 11.23: A Screenshot showing How to Clean up Titanic.Dataset
Then, at least in Google Sheets, you go to File
> Download
and select Comma Separated Values
.

Figure 11.24: A Screenshot showing How to Clean up Titanic.Dataset
The updated file should now be on your computer.
- Importing to RStudio: Finally, we show how to get the .csv file back into RStudio. We begin by going to the upper right pane and clicking on
Environment
and thenImport Dataset
and finally selectingFrom Text (base)...
.

Figure 11.25: A Screenshot showing How to Clean up Titanic.Dataset
This should bring up a window on your computer to find the file created in one of the ways above. At this point, make sure that you select Yes for Heading and set Name to what you want the updated version to be.

Figure 11.26: A Screenshot showing How to Clean up Titanic.Dataset
Below we see the result of having set the name to Titanic.DatasetUpdated
as well as the result of running table
on this new dataset to see that we no longer have any blank values.

Figure 11.27: A Screenshot showing How to Clean up Titanic.Dataset
- Using Some R Ninjutsu: There are ways to make the update within RStudio, but we will not go into depth here. We simply offer a code chunk that would create a copy of
Titanic.Dataset
known asdd
(so that we do not modify the original file, but only a copy), then updates the values using the middle line, and finally makes a copy of the updated file with the user friendly name,Titanic.Dataset.Updated
.
<- Titanic.Dataset
dd $Embarked[ dd$PassengerId %in% c( 62, 830 ) ] <- "S"
dd<- dd Titanic.Dataset.Updated
Fauna of Australia. Vol. 1b. Australian Biological Resources Study (ABRS)↩︎
The term “chi square” is actually more common than “chi squared” in many introductory statistics books. There are reasons for this awkward terminology which can be investigated on math.stackexchange.com. However, we will adopt the convention of calling it “chi squared” to match the terminology of R.↩︎
It is possible to also look at the distribution of sample standard deviation, but it turns out that while the sample variance is an unbiased estimator of the population variance, the same is not true if we look at the standard deviation. The curious reader is encouraged to investigate such resources as section 5.6 of the book published at probstatsdata.com.↩︎
See the Appendix section entitled Alternate CLT for a discussion on how this compares to choices made in the Central Limit Theorem.↩︎
In fact, the \(\chi^2\) distribution with \(n\) degrees of freedom is defined off the square of \(n\) independent \(z\) or Standard Normal variables. Using the sample mean, \(\bar{x}\), in the calculations of the deviations is what reduces the degrees of freedom because the last deviation is not independent. I.e. if we know any \(n-1\) of the deviations, then we know the last deviation. In general, the degrees of freedom is the smallest number of deviations we must have to definitely know all of them. This will come into play when we look at the use of \(\chi^2\) in testing for the independence of categorical data.↩︎
Please refer to Chapter 7 for a more precise explanation of what \(p\)-value measures.↩︎
The value in
test$residuals
is actually (Observed - Expected)/\(\sqrt{\text{Expected}}\) which can be useful as it does show which observed values are less than their expected values. However, this information is not directly necessary for the calculation of \(X^2\), so we simply reporttest$residuals^2
.↩︎To keep the flow of our analysis going, we won’t go into much detail about
round
here. You are encouraged to look at?round
if you want more information.↩︎This is exactly why we used the
t()
function when we createdcolumns
.↩︎It is worth noting that the last row and column values here are the opposites of the actual deviations shown above except for the cell which is in both the removed row and column which is exactly the same as the actual deviation.↩︎
The \(\chi^2\) test also should only be applied when each expected cell is at least 5.↩︎
The passengers name was Mrs.Martha Evelyn Stone, but her reservation was made under the name “Stone, Mrs. George Nelson (Martha Evelyn).” This indicates that Martha was forced to purchase her ticket under her husband’s name with her name as a paranthetical comment.↩︎